2026年1月23日,完美公司自主研发的益生菌植物乳植杆菌LPPerfectus001 (LPP001) 在肠易激综合征改善方面取得重要研究成果,并以题目“Lactiplantibacillus plantarum LPPerfectus001 Alleviating Irritable Bowel Syndrome in Mice by Modulating Gut Microbiota and NF-κB Signaling Pathway”,发表于食品领域国际权威期刊《Foods》。
该研究由完美公司联合中国农业大学科研团队共同完成,首次证实完美益生菌LPP001在肠易激综合征小鼠模型中,可显著改善慢性炎症、降低内脏高敏感性和修复肠道屏障损伤,其作用机制是通过调节肠道菌群和NF-κB炎症信号通路,有效缓解肠易激综合征。该菌株已获得授权专利 (中国发明专利,专利号:ZL202311288200.7) 和商标保护 (LPPerfectus®),并完成产业化,应用于完美公司肠道健康益生菌产品。


文章概要图
一、研究背景:
安全有效的干预成为刚需
腹痛、腹胀、一紧张就跑厕所… 这些肠易激综合征的典型症状,困扰着许多人的饮食与生活,是肠道健康领域亟待解决的问题。
肠易激综合征(IBS)是一种常见的功能性胃肠疾病,主要特征为慢性腹痛、腹胀、排便习惯改变,还常伴随内脏高敏感性、肠道菌群失调、低度炎症和肠屏障损伤等问题,严重影响患者生活质量,且现有药物治疗副作用明显。
因此,寻找一种安全、有效的肠道干预手段,是胃肠健康领域需要攻克的难点。
益生菌作为全球公认的良好肠道调节剂,已有大量科学研究证实其安全和有效性,但不同菌株存在功能差异。
完美本次研究意在开发靶点明确、作用机制清晰的特定功能益生菌,为个性化益生菌产品开发提供科学依据和核心原料技术。
二、研究思路:
系统性筛选及验证菌株功能
本研究遵循「体外筛选→动物建模→机制解析」的科研思路,逐步验证植物乳植杆菌LPP001对IBS的改善效果及深层机制:

1、体外抗炎筛选:
利用脂多糖(LPS)诱导的RAW264.7巨噬细胞炎症模型,从6株不同来源的植物乳植杆菌中,筛选出抗炎活性最高的LPP001;
2、构建 IBS 动物模型:
采用啮齿柠檬酸杆菌感染+避水应激联合构建实验小鼠模型,模拟临床IBS患者的低度炎症、肠道屏障损伤和内脏高敏感等核心病理特征;
3、体内功效验证:
让IBS模型小鼠摄入LPP001,通过检测粪便含水量、肠道形态和长短、内脏敏感性等核心指标,验证该菌株改善IBS症状的效果;
4、多维度机制解析:
结合组织切片染色、RT-qPCR、转录组测序、16S rRNA肠道菌群测序等分子和多组学技术手段,从肠屏障、炎症信号、肠道菌群三个维度,解析LPP001的功效机制。
三、核心发现:
多靶点改善肠道健康
本研究一系列实验结果表明,植物乳植杆菌LPP001对IBS小鼠的改善作用并非单一机制,而是通过修复肠道屏障损伤、调控炎症通路、重塑肠道菌群三者协同作用,实现多靶点干预,具体效果如下:
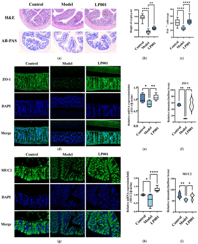
靶点1:修复肠道屏障,筑牢肠道 “保护墙”
肠道屏障损伤是IBS的核心病理特征,而LPP001可显著改善这一损伤:
在小鼠IBS模型中,LPP001显著上调肠道上皮紧密连接蛋白ZO-1和黏液蛋白MUC2的表达,增强肠粘膜紧密连接性、改善肠道屏障完整性,并减轻内脏高敏感性。
LPP001通过增加小鼠结肠杯状细胞数量、恢复隐窝深度,改善结肠黏膜组织形态,减少炎症细胞浸润,让受损的肠道黏膜得到有效修复。

LPP001对IBS小鼠结肠组织的影响
注:Control为健康对照组,Model为肠易激综合征模型组,LP001为益生菌干预组。数据以均值±标准差表示,*p<0.05,**p<0.01,***p<0.0001。

靶点 2:抑制NF-κB通路,按下炎症 “终止键”
低度慢性炎症是 IBS 症状持续的重要原因,而NF-κB信号通路是调控炎症反应的核心通路:
在体外细胞实验中,LPP001通过抑制一氧化氮生成,下调IL-6、TNF-α、IL-1β等促炎细胞因子,展现出显著的抗炎特性。
小鼠结肠转录组结合RT-qPCR分析结果显示,LPP001能显著下调NF-κB通路关键基因表达,同时调节Th1/Th2细胞失衡,抑制肠道异常免疫激活,从源头减少肠道炎症反应。
NF-κB信号通路及Th1/Th2细胞分化相关基因的相对mRNA表达水平
注:Control为健康对照组,Model为肠易激综合征模型组,LP001为益生菌干预组。数据以均值±标准差表示,*p<0.05,**p<0.01,***p<0.001,****p<0.0001。
靶点 3:重塑肠道菌群,平衡肠道“微生态”
肠道菌群失调是IBS发生发展的关键诱因,LPP001可有效调节菌群结构,恢复肠道微生态平衡:
LPP001让IBS小鼠的肠道菌群多样性提升,改善菌群紊乱状态,重塑健康的肠道微生态环境。
LPP001能富集产丁酸的有益菌Odoribacter属(丁酸可增强肠道屏障,抑制炎症),抑制促炎的假单胞菌门增殖,从而实现肠道菌群重塑,达到健康的菌群平衡。

LPP001对IBS小鼠肠道菌群组成的影响
注:Control为健康对照组,Model为肠易激综合征模型组,LP001为益生菌干预组。数据以均值±标准差表示,*p<0.05,**p<0.01。
四、关键功能总结
通过以上多维度的实验验证,植物乳植杆菌LPP001改善肠易激综合征的临床相关症状主要体现在:
1. 缓解腹泻症状:
显著降低粪便水分含量;
2. 改善肠道形态:
恢复结肠与肠道总长度的正常比例;
3. 减轻腹痛不适:
降低结直肠扩张后的腹部回缩反射评分(AWRs),有效缓解内脏高敏感性,减少腹痛、腹部不适等核心症状;
4. 重建肠道稳态:
通过调节肠道菌群、恢复肠屏障损伤、降低炎症水平,改善肠道整体健康状况。
肠道健康,关乎我们每个人的生活质量。此次完美益生菌植物乳植杆菌LPPerfectus001的科研成果登上国际权威期刊,不仅是完美自主科研实力的有力证明,更为肠易激综合征人群提供了安全、科学的益生菌干预新选择。
从严谨的体外筛选到体内验证、多靶点功能机制解析,再到产业化应用落地,完美始终坚持以科学为导向、以消费者健康需求为核心。未来也将持续开发更多科学、有效的益生菌菌株,为大众肠道健康保驾护航。
特别声明:本文所有图片,全部来自网络,感谢原作者,如侵犯您的权利,请联系QQ:50376947删除。


